The summary for this paper can just be 'everybody' needs epidemiology skills. The particular skills required vary with role but if everyone from field crew to incident controller and epidemiologist are curious, record what they see and hear, then use an established risk-based approach to problem solving we are off to a really good start.
Let's consider the question in 3 parts; what is epidemiology? what skills are we referring to in different sections of a response? and which skills match which roles?
The United States Centre for Disease Control's definition is, 'Study of the distribution and determinants of health-related states or events in specified populations, and the application of this study to the control of health problems.'
We asked the participants at the state of the Field Epidemiology Training Program the following question.
I am an epidemiologist because�
The responses were as follows:
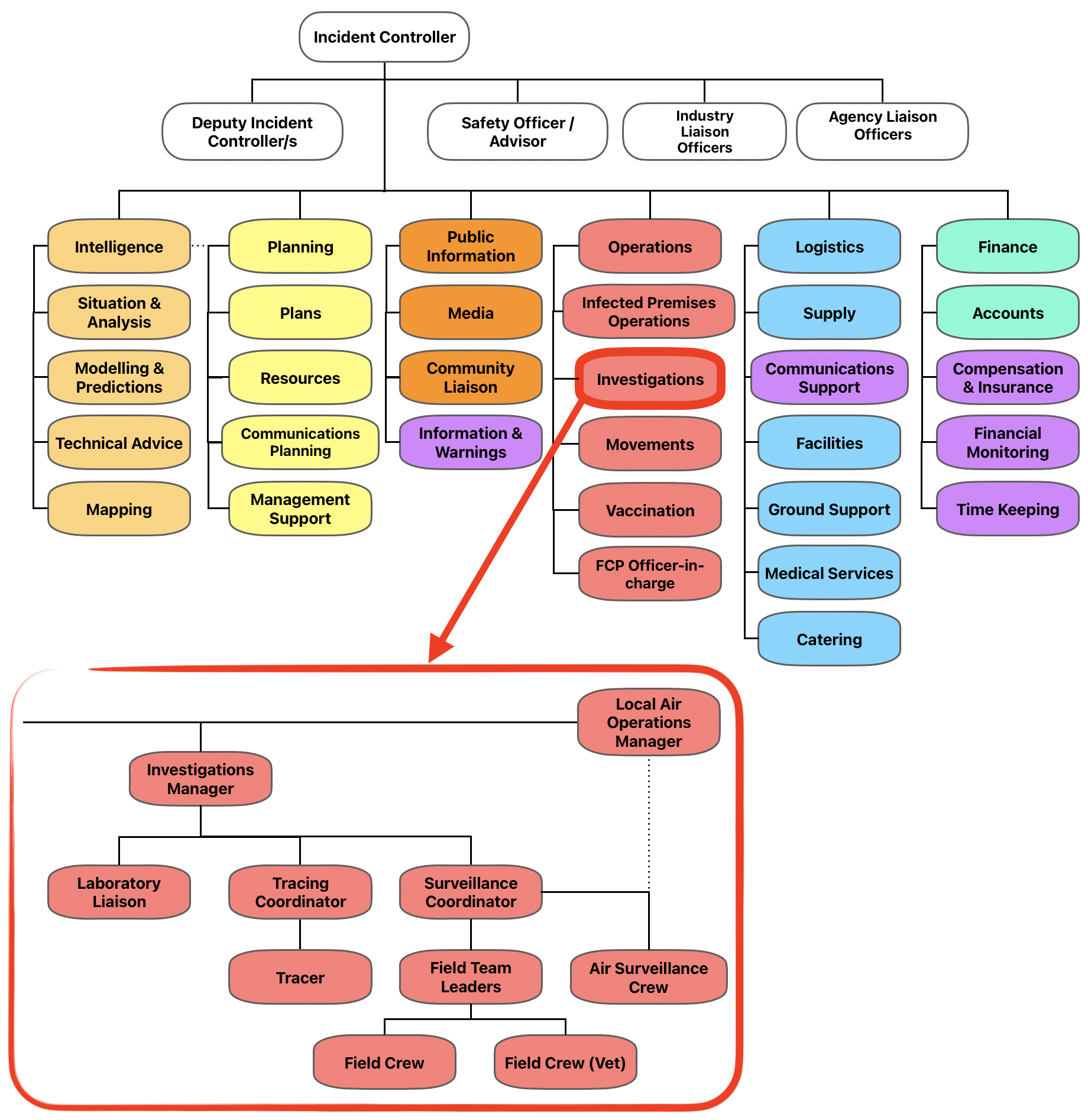
The Emergency Management control centre structure can be complex and intimidating to those unfamiliar with it. So when we break it down into sections and ultimately roles it demonstrates how roles fit together and interact. Who is responsible for whom and who reports to whom. Guess that's where "who's who in the zoo" comes from.
It's like the ingredients in a refreshing cocktail or the moves in a game of chess.
As a diagrammatic representation the following structural trees come from the Ausvetplan control centre manual.

Same answer again. As many as possible but which ones are most important?
Field crew are the eyes, ears, nose and touch of the response. Hopefully not the taste.
What are we looking for just use these senses. Critically observe and record what you do and see. While the task may be to take 50 blood samples from sheep, looking at other livestock nearby and talking to the farmer may provide unexpected information to help understand how or why disease has moved. It may identify a farmer who desperately needs mental health support. If you don't look or write it down no one will ever know, or things get worse before they do know.
Collect the correct number of samples from the correct species using the correct media, tubes or other collection technique.
Record, record, record, legibly and fully.
If you see something important include it in your debrief. If there isn't one, take the initiative and tell someone in that organisation structure.
It's all fundamental field epidemiology.
Tracers are the blood hounds of the response. Critical thinkers, suspicious by nature with a near pathological attention to detail.
What happened, where it happened who was involved, where it went and when. Always listening and asking questions. Validating, recording and reporting.
Tracers need to understand timelines, incubation periods, spread period and risk.
These are whole chapters in an epidemiology textbook.
These roles support and empower their teams to use their epidemiological skills and during debriefing process based on their understanding question the information provided to get all the important information. Their skill is to be on the lookout for the unexpected. Recognise it and prioritise action, whether it be an unexpected movement off an IP or unexplained clinical signs during proof of freedom testing.
Choreographing the dance in Investigation. Understanding of the systems and processes so they are able to identify when it's not working optimally.
Recognise critical data received from reports and analyse it, determine who needs to know and share that information more widely in the response.
This is where we think the epi skills in the response sit, and no question you will find the heavy hitters undertaking serious analysis and risk assessments for Surveillance Plans, Proof of Freedom testing and changes to zones and many more.
Their reports are used at a regional state and national level. It is what the CVO takes to NMG meetings and ministers use to request fundings to allow the response to continue.
All of this relies on those eyes and ears in the field and over the phone recording, reporting and passing up information through daily briefings, debriefing, sitreps and meetings.
Those key skills of critical thinking, planning, observation, recording and reporting are fundamental to all roles in a response.
When we start asking ourselves and others who, what, when and where, it is an epidemiological investigation.
If it was recorded accurately and fully it is then available for analysis, at which point it becomes data.
So yes, everyone is an epidemiologist?